comando istance

Forum per: Modellazione, Texturing, Animazione, Composting e tutto quello che riguarda il normale utilizzo di Cinema4D.

Moderatori: Arkimed, natas, visualtricks, cappellaiomatto

  • Advertising
gaudy
Messaggi: 87
Iscritto il: lun giu 02, 2008 11:53 am

Re: comando istance

Messaggio da gaudy »

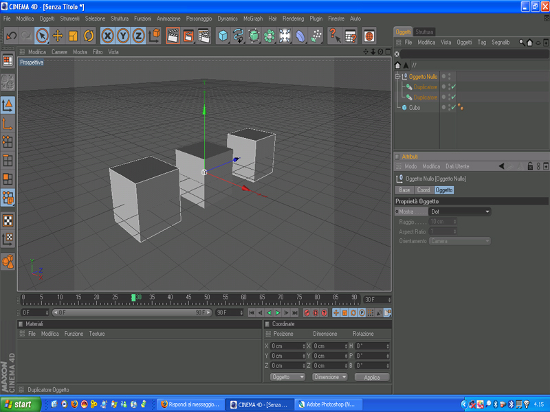
grazie per le risp.ma ho fatto come mi avete detto per capire se si tratta di un duplicatore o un istance. ma non mi da qst info sulle caratteristiche come potete vedere.dove sbaglio????
sono alla frutta raga datemi una mano
Allegati
istance.jpg
Avatar utente
morph
Messaggi: 2000
Iscritto il: dom feb 08, 2009 5:24 pm

Re: comando istance

Messaggio da morph »

beh, intanto mi sono accorto che da "ama" passi a "gaudy" :) ma non importa...
Senti per tagliare la testa al toro, potremmo provare a dare una occhiata al file se riuscissi a postarlo in formato zip, magari eliminando tutto quello che sicuramente non dà il problema della memoria insufficiente.
:)
Avatar utente
masterzone
Site Admin
Messaggi: 10588
Iscritto il: ven set 17, 2004 5:34 pm
Località: Verona

Re: comando istance

Messaggio da masterzone »

allora, dentro quell'oggetto nullo che hai nella gerarchia, dall'icona hai fatto tutto correttamente, nel senso che quelli sono dei duplicatori (istanze). Se dentro le opzioni delle istanze (stai selezionando ora le proprieta' dell'oggetto nullo, non c'entra niente quello e' solo una cartella contenitrice), dicevo se dentro le opzioni dei due duplicatori che hai fatto, non trovi nessuna opzione tranne l'oggetto referenza, significa che hai una versione antecedente alla 11.5, quindi quelle sono gia delle istanze, ma come ti dicevano poco sopra, nella versione di cinema4D antecedente alla 11.5 le istanze erano dei mezzi cloni, ovvero pesavano un po meno ma praticamente era come duplicare l'oggetto originale.

Dalla 11.5 in poi ora c'e' un opzione DENTRO i cloni (duplicatori / istanze) che serve per eliminare completamente il peso del duplicatore, quindi ne fai un miliardo e non pesano niente in ram, quindi niente piu errori di memoria.

mz

ps: non confondere il comando di duplicazione con l'oggetto duplicatore, perche' chi ha tradotto il software, che non ha idea, doveva tradurre o lasciare il nome ISTANZA.
Il comando duplica fa le copie, ovvero genera automaticamente istanze, quello invece da solo non e' altro che un singolo clone, per fare il copia e incolla manuale :)
Ross
Messaggi: 213
Iscritto il: ven set 26, 2008 7:45 pm

Re: comando istance

Messaggio da Ross »

Dalla 11.5 in poi ora c'e' un opzione DENTRO i cloni (duplicatori / istanze) che serve per eliminare completamente il peso del duplicatore, quindi ne fai un miliardo e non pesano niente in ram, quindi niente piu errori di memoria.
Chiedo scusa ma bisogna assolutamente spostare all'infuori dalla scena da renderizzare (quindi dal campo visibile della camera) le copie o la copia originale affinchè non appensantisca il calcolo nella renderizzazione?

L'avevo letto nel tuo primo post masterzone e mi chiedevo se si dovesse procedere nel modo descritto.

Grazie.

P.S. Ho dovuto renderizzare una scena con alberi con trasparenza e luminanza attivata.
Un computer mi è andato in overflow. :( :(
Il comando
suicidio delle copie originali
non esiste? :lol: :lol: :lol:
gaudy
Messaggi: 87
Iscritto il: lun giu 02, 2008 11:53 am

Re: comando istance

Messaggio da gaudy »

grazie per le risposte forse ho risolto.
per la qstione che ho 2 acaunt è perche in stuido il mio principale ha voluto un suo acaunt e non il mio affinchè lo possa usare anche lui.
grazie ancora
adesso provo subito.
  • Advertising
Rispondi