Soggiorno
Moderatori: Arkimed, natas, visualtricks, cappellaiomatto
-
- Advertising
Re: Soggiorno
Dici che devo provare a ridurre l'intensita della luce infinita?
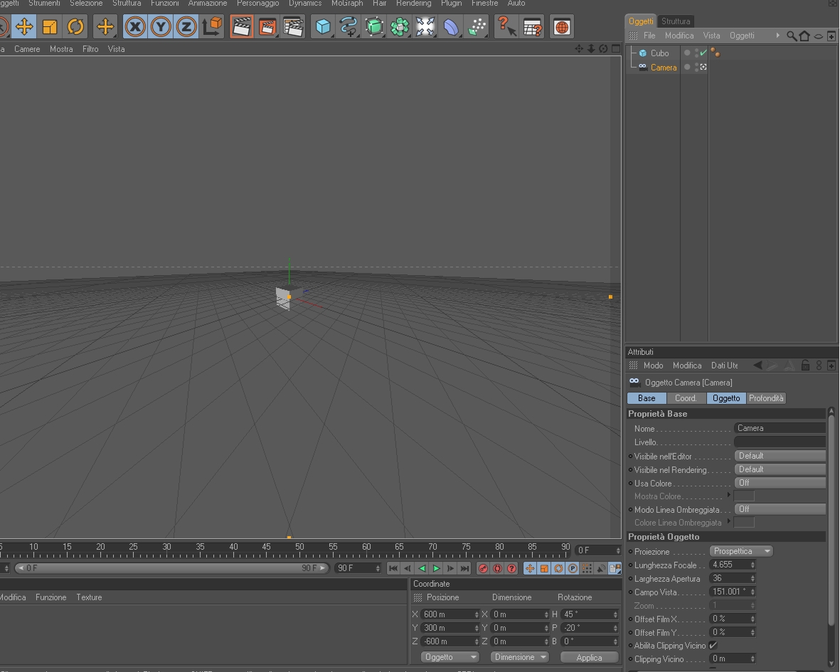
Comunque le impostazioni della camera sono:
prospettiva
lunghezza focale 4.655
Larchezza aperura 36
Campo vista 151
- gabriele__82
- Messaggi: 3112
- Iscritto il: mer ott 28, 2009 9:04 am
- Località: Treviglio
Re: Soggiorno
- gabriele__82
- Messaggi: 3112
- Iscritto il: mer ott 28, 2009 9:04 am
- Località: Treviglio
Re: Soggiorno
Hai distorto la vista, come dicevano prima.vally1203 ha scritto:Non ti preoccupare non c'è problema....
Dici che devo provare a ridurre l'intensita della luce infinita?
Comunque le impostazioni della camera sono:
prospettiva
lunghezza focale 4.655
Larchezza aperura 36
Campo vista 151
- gabriele__82
- Messaggi: 3112
- Iscritto il: mer ott 28, 2009 9:04 am
- Località: Treviglio
Re: Soggiorno
grandegabriele__82 ha scritto:guarda
Re: Soggiorno
grazie
Adessso ho impostato così la camera:
lunghezza focale 22.77
larghezza apertura 31.90
campo vista 76.65
ma in base a cosa devo impostare questi valori?
Se io devo fare vedere il più possibile in un ambiete? cosa conviene fare?
Scusa sono di coccio su questo argomento... perchè ok, se io ingrandisco la lunghezza focale riesco a prendere più oggetti all'interno della scena ... non è meglio? poi dipende da quello che devi o non devi fare vedere ....
- gabriele__82
- Messaggi: 3112
- Iscritto il: mer ott 28, 2009 9:04 am
- Località: Treviglio
Re: Soggiorno
cmq per far vedere tutto nell'immagine devi "taroccare" la tua scena, alcuni parametri della camera li puoi modificare, non troppo se no torniamo punto e a capo.
per taroccare intendo che il muro posto dietro alla camera lo devi spostare più in là al fine di farci stare la tua camera.
ricorda però di prolungare anche i muri laterali, così richiudi la stanza.
mi rimane sempre il dubbio della doppia illuminazione sulla parete che ti avevo già segnato, se hai lo sky o la luce infinita fuori, è sempre e solo una l'ombra nel tuo caso.
edit:segui anche il consiglio di FiLiPpO92
Re: Soggiorno
-
- Advertising



FOLLOW US