Piegare due rettangoli
Moderators: Arkimed, natas, visualtricks, cappellaiomatto
-
- Advertising
Piegare due rettangoli
vi chiedo aiuto!!
devo piegare lungo una retta due rettangoli, di solito modello tutto in allplan ma per questa modellazione penso sia possibile solamente in cinema.
Vi allego delle foto di un piccolo modellino fatto con la carta, in realtà dovrei piegare nello stesso modo due rettangoli con spessore di 6 mm
Mi date qualche dritta??
ciao
Oscar
Re: Piegare due rettangoli
Basta farti il tuo parallelepipedo alto 6 mm, lo tagli lungo l'inclinazione che ti interessa e ruoti di 90 il triangolo avanzato tenendo come asse la stessa inclinazione.
Poi se non vuoi avere due elementi divisi, unisci di nuovo il tutto.
Al momento in Cinema non mi viene in mente alcun procedimento altrettanto veloce e preciso se hai delle dimensioni e delle inclinazioni definite.
Re: Piegare due rettangoli
MFDesign wrote:Oscar in realtà è forse più semplice in allplan che altro.
Basta farti il tuo parallelepipedo alto 6 mm, lo tagli lungo l'inclinazione che ti interessa e ruoti di 90 il triangolo avanzato tenendo come asse la stessa inclinazione.
Poi se non vuoi avere due elementi divisi, unisci di nuovo il tutto.
Al momento in Cinema non mi viene in mente alcun procedimento altrettanto veloce e preciso se hai delle dimensioni e delle inclinazioni definite.
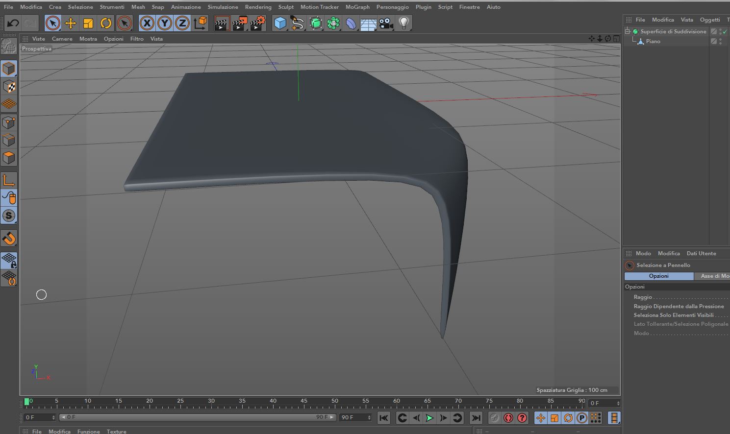
Grazie, ma la soluzione che mi hai consigliato l'ho già eseguita, ma non va bene,
I due rettangoli si incontrano non ad angolo retto, ma saranno curvati lungo la loro unione.
i due rettangoli, oltre ad essere inclinati verso di loro di 7°, saranno anche inclinati indietro di 5°
non so se sono riuscito a spiegarmi bene
in allplan mi viene come da foto, ma devo smussare lungo la linea della loro unione
Re: Piegare due rettangoli
Ma le strade che conosco possono essere due: o usi un deformatore su un cubo (ma io ci metterei le ore a capirne la giusta taratura per piegarlo come voglio), oppure partirei modellando prima un piano che è più semplice da gestire sulle inclinazioni, e una volta trovata la piegatura giusta estruderei i poligoni dello spessore che ti serve. Poi tutto dentro una nurbs. Ma li dipende da quello che vuoi creare alla fine.
Forse esistono metodi più "corretti", non so.
Sarei curioso anche io ora.
- cappellaiomatto
- Moderatore
- Posts: 1581
- Joined: Mon May 07, 2012 5:12 pm
Re: Piegare due rettangoli
ti allego un esempio
devi usare le joint e pesare correttamente i vertici del foglio.
Ho anche realizzato un plugin che fa questo lavoro in automatico (occhio alle limitazioni sulle pieghe che non devono essere accavallate)
http://www.c4dzone.com/it/shop/plug-in- ... -0-256.htm
- Attachments
-
- fogliopiegato.c4d.zip
- (68.21 KiB) Downloaded 90 times

Follow me on Twitter https://twitter.com/matteoc4dzone
Follow me on Vimeo https://vimeo.com/cappellaiomatto
Re: Piegare due rettangoli
- Attachments
-
- file foglio piegato.zip
- (1.49 MiB) Downloaded 94 times
-
- Advertising



FOLLOW US