SWEEP NURBS
Moderatori: Arkimed, natas, visualtricks, cappellaiomatto
-
- Advertising
SWEEP NURBS
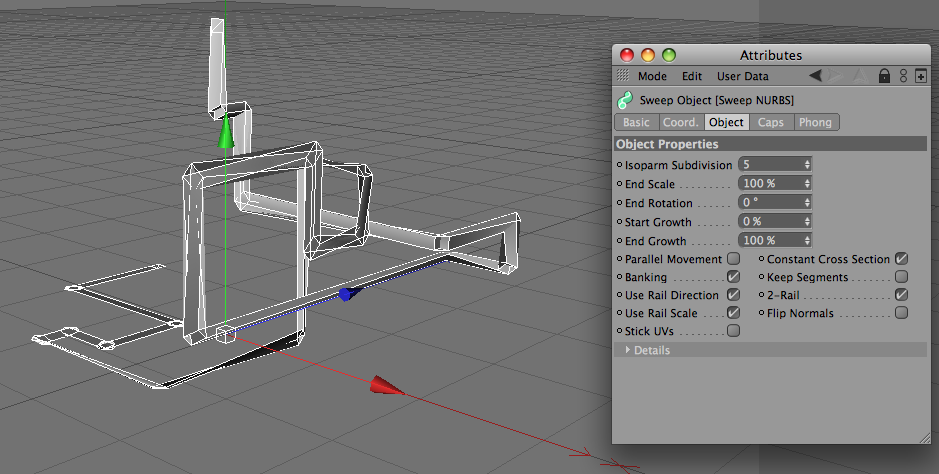
sono nuovo, mi sto avvicinando a c4d. Sto provando ad estrudere un rettangolo tramite una spline con lo strumento SWEEP NURBS. La spline è una linear spline, purtroppo quando vedo però il risultato l'estrusione non mi sembra lineare bensì sembra ruotare su se stessa lungo il percorso. La spline si sviluppa su tutti e tre gli assi
Allego una immagine per spiegarmi meglio. Grazie!
- masterzone
- Site Admin
- Messaggi: 10590
- Iscritto il: ven set 17, 2004 5:34 pm
- Località: Verona
Re: SWEEP NURBS
allora, avendo usato uno spline lineare, cinema non ha riferimenti di rotazione, ovvero non capisce come vuoi allineato il tutto, quindi lo devi aiutare con il SECOND RAIL SPLINE
Inserisci dentro in gerarchia come terzo spline, una copia del percorso lineare, e poi sposta tutto verso l'alto...dovrebbe intepretare il secondo spline come la direzione MASTER da dare allo spline che gli passa sopra...deve essere attiva la funzione second spline , ma non quella che riporta second spline SCALE, quella no altrimenti ti prende anche la scala in base alla lontananza...
spero di non aver fatto confusione...vado a memoria...
Re: SWEEP NURBS
Re: SWEEP NURBS
- Allegati
-
- Immagine 3.png (26.14 KiB) Visto 1985 volte
- masterzone
- Site Admin
- Messaggi: 10590
- Iscritto il: ven set 17, 2004 5:34 pm
- Località: Verona
Re: SWEEP NURBS
Re: SWEEP NURBS
-
3dmansion
Re: SWEEP NURBS
Re: SWEEP NURBS
-
- Advertising




FOLLOW US